首页 > 评估专栏 > 正文

本科教学工作合格评估知识问答

编辑:孙小娟 作者:时间:2022-10-12点击数:

1、本科教学工作合格评估指标有多少个一级指标,二级指标及主要观测点?

答:本科教学工作合格评估指标有7个一级指标,20个二级指标及39个主要观测点。

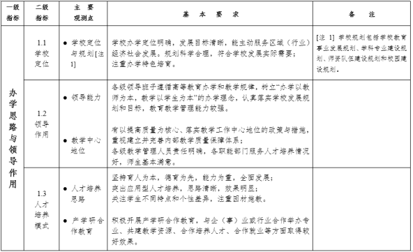
2、一级指标“办学思路与领导作用”有多少个二级指标,主要观测点?

答:一级指标“办学思路与领导作用”有3个二级指标,5个主要观测点,具体内容如下:

3、一级指标“教师队伍”有多少个二级指标,主要观测点?

答:一级指标“教师队伍”有3个二级指标,5个主要观测点,具体内容如下:

 

 

 

 

 

 

 

 

 

 

 

 

 

 

 

 

 

 

 

本科教学工作合格评估知识问答(

1、一级指标“教学条件与利用”有多少个二级指标,主要观测点?答:一级指标“教学条件与利用”有2个二级指标,4个主要观测点,具体内容如下:

一级

指标

二级

指标

主要

观测点

基本要求

备注

3.1

教学

基本

设施

●实验室、实习场所建设与利用

●图书资料和校园网建设与利用

●校舍、运动场所、活动场所及设施建设与利用

生均教学科研仪器设备值及新增教学科研仪器设备所占比例达到国家办学条件要求[注3];

实验室、实习场所及其设施能满足教学基本要求,利用率较高。

生均藏书量和生均年进书量达到国家办学条件要求[注4]。

图书资料(含电子类图书)能满足教学基本要求,利用率高;

重视校园网及网络资源建设,在教学中发挥积极作用。

生均教学行政用房面积达到国家办学条件要求[注5];

教室、实验室、实习场所和附属用房面积以及其它相关校舍基本满足人才培养的需要,利用率较高。

运动场学生活动中心及相关设施满足人才培养需要。

[注3] [注4] [注5]参照教育部教发[2004]2号文件限制招生规定。

3.2

经费

投入

●教学经费

投入

教学经费投入较好地满足人才培养需要。其中,教学日常运行支出[注6]占经常性预算内教育事业费拨款(205类教育拨款扣除专项拨款)与学费收入之和的比例≧13%。生均年教学日常运行支出≧1200元人民币,且应随着教育事业经费的增长而逐步增长。

[注3]生均教学科研仪器设备值(元/生):5000元/生,新增教学科研仪器设备所占比例(%):10%

[注4]生均图书(册/生):80册/生,生均年进 书量(册):3册

[注5]生均教学行政用房(平方米/生):16平方米/生

[注6]指学校开展普通本专科教学活动及其辅助活动发生的支出,仅指教学基本支出中的商品和服务支出(302类),不包括教学专项拨款支出,具体包括:教学教辅部门发生的办公费(含考试考务费、手续费等)、印刷费、咨询费、邮电费、交通费、差旅费、出国费、维修(护)费、租赁费、会议费、培训费、专用材料费(含体育维持费等)、劳务费、其他教学商品和服务支出(含学生活动费、教学咨询研究机构会员费、教学改革科研业务费、委托业务费等)。取会计决算数

2、一级指标“专业与课程建设”有多少个二级指标,主要观测点?

答:一级指标“专业与课程建设”有3个二级指标,8个主要观测点,具体内容如下:

一级

指标

二级

指标

主要

观测点

基本要求

备注

4.1

专业

建设

●专业设置

与结构调整

●培养方案

有明确的专业设置标准和合理的建设规划,能根据区域经济社会发展需要和本校实际调整专业,专业结构总体合理;

注重特色专业的培育。

培养方案反映专业培养目标,体现了德、智、体、美全面发展的要求;构建了科学合理的培养应用型人才的课程体系,其中,人文社会科类专业实践教学占总学分(学时)不低于20%,理工农医类专业实践教学比例占总学分(学时)比例不低于25%,师范类专业教育实习不少于12周;

培养方案执行情况良好。

4.2

课程

与教学

●教学内容与

课程资源建设

●教学方法

与学习评价

课程建设有规划、有标准、有措施、有成效;

根据培养目标的要求和学生的需求,开设了足够数量的选修课;

教学内容符合本专业人才培养目标,能够反映本学科专业发展方向和经济社会发展需要,教学大纲规范完备,执行严格;

注重教材建设,有科学的教材选用和质量监管制度;

多媒体课件教学效果好,能有效利用网络教学资源。

有鼓励教师积极参与教学方法改革的政策和措施,注重学生创新精神培养,教师能够开展启发式、参与式等教学,课程考核方式科学多样。

4.3

实践

教学

●实验教学

●实习实训

●社会实践

●毕业论文(设计)与综合训练

实验开出率达到教学大纲要求的90%;

有一定数量的综合性、设计性实验,有开放性实验室;

实验指导人员结构合理,实验教学效果较好。

能与企事业单位紧密合作开展实习实训;

时间和经费有保证;

指导到位,考核科学,效果较好。

把社会实践纳入学校教学计划,规定学时学分,对学生参加社会实践提出时间和任务要求;

把教师参加和指导大学生社会实践计入工作量。

选题紧密结合生产和社会实际,难度、工作量适当,体现专业综合训练要求;

有50%以上毕业论文(设计)[注7]在实验、实习、工程实践和社会调查等社会实践中完成;

教师指导学生人数比例适当,指导规范,论文(设计)质量合格。

[注7]包括不同科类毕业汇报演出、作品展示、医学临床实习、社会调查报告等。

 

 

 

 

 

 

 

 

 

 

 

 

本科教学工作合格评估知识问答(

1、一级指标“质量管理”有多少个二级指标,主要观测点?

答:一级指标“质量管理”有2个二级指标,3个主要观测点,具体内容如下:

2、一级指标“学风建设与学生指导”有多少个二级指标,主要观测点?

答:一级指标“学风建设与学生指导”有2个二级指标,5个主要观测点,具体内容如下:

 

 

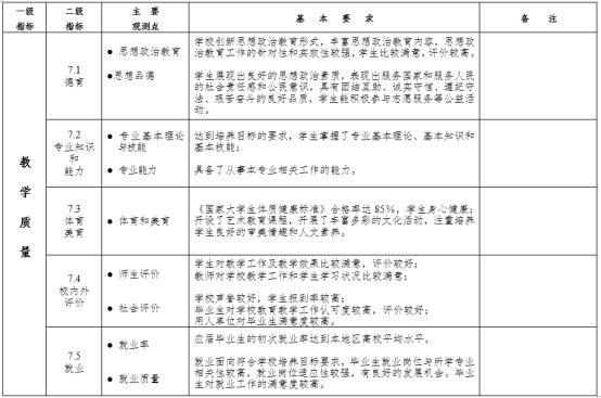
3、一级指标“教学质量”有多少个二级指标,主要观测点?

答:一级指标“教学质量”有5个二级指标,9个主要观测点,具体内容如下:

 

 

 

 

 

 

 

 

 

 

 

 

 

 

 

 

 

 

 

本科教学工作合格评估知识问答(

专家看什么?怎么看?

答:一、关于“学校定位”的评价

学校定位涉及到学校工作的方方面面,对学校的教育教学工作具有统领和指导作用。“学校定位”是一级指标“办学思路和领导作用”中的二级指标,其合格标准是“学校定位明确,发展目标清晰,能主动服务区域(行业)经济社会发展,规划科学合理,符合学校发展实际需要;注重办学特色培育”。该指标属于学校顶层设计,是根本性、方向性的问题,应该成为评估中首先关注的指标,并做出准确评价。但学校定位的合格标准的描述是定性的,内涵丰富,涉及面宽,在评估实践中不好把握与判断。同时,“学校定位”指标的评价需要结合社会需求和校情综合分析判断,同其它指标密切相关,进一步增加了准确评价的难度。对该指标的评价,需要宏观总体把握和中观微观印证,又不能过多地拘泥于细节。下面通过对“学校定位”评估的重点内容、依据、方法等因素的分析,结合案例,对该指标的评价谈谈思路和方法。

(一)把握指标内涵,做好进校前的准备,提高评估的针对性

“学校定位”一般应该包括总体目标定位、学校类型定位、层次定位、人才培养目标定位、服务面向定位等基本内容。专家只有理解与把握学校定位的内涵,才能提高针对性、准确性。否则评估活动将难以入手,下面通过两所参评学校自评材料来进行分析。

A学校的定位。办学类型定位:以工为主、教学型、区域性的应用型本科大学。办学层次定位:以本科教育为主体,适当发展研究生教育,协调发展其它类型教育。学科发展定位:大力发展应用性学科,重点建设与xx区域支柱产业、高新技术产业密切相关的学科,努力形成以工为主,工管结合,工文渗透,工管文理经法等多学科协调发展的学科布局。人才培养目标定位:培养笃志求真、诚实守信、勤奋耐劳、勇于创新、面向基层一线的应用型高级专门人才。服务方向定位:立足xx,面向全国,贴近行业,服务社会。发展目标定位:到2020年,努力把我校建成同类院校中省内一流、国内知名、以工为主、特色鲜明的应用型本科大学。

B学校的定位。学校的基本定位:建设与地方经济建设和社会发展紧密联系的多科性应用型本科院校。根据社会需求与学校实际制定了“十一五”发展规划,并积极组织实施,基本实现了规划目标。围绕xx、xx培育办学特色,初见成效。学校发展目标定位是:立足当地,面向全省,辐射周边,把我校办成一所以文理为基础,文学、理学、工学、教育学、管理学、农学等学科协调发展,融xx、xx为一体,专业结构比较合理,有一定学科优势和鲜明特色,有较高教育质量和办学效益,与地方经济建设和社会发展紧密联系的多科性应用型本科院校。

两所学校的学校定位篇幅相差不多,但是效果差距却很明显。A学校的学校定位明确,发展目标清晰,结合学校实际将学校定位指标具体化,易于赋分与考察。而B学校学校定位和发展目标表述含糊,基本上是重述指标合格标准,同学校实际结合不够,难于赋分、不便考察。

专家组在对“学校定位”指标进行评估时,需要认真把握学校定位指标的内涵,确定评价的思路。再对学校自评报告和状态数据分析报告进行研读,再对学校所服务区域(行业)的需求、学校自身办学条件以及同类其他院校发展等情况进行分析,逐一对学校的总体目标定位、学校类型定位、层次定位、人才培养目标定位、服务面向定位进行匹配,提炼出自己认为突出的问题或者存疑的方面。这样在进校前有较好的准备,有利于在学校考察时,有针对性地查阅材料,对于重点问题、存疑问题进行深入调研,从而提高评估的针对性、准确性和效率,真正实现“全面评价、重点考察”。

(二)综合考察,既要考察内容的科学性,更要注重落实情况及执行效果

“学校定位”评估既要重视考察其内容的科学性,还要重视考察参评学校实践过程中的执行与保障情况,判断参评学校是否理念与实践的一致,过程与目标的统一。关于“学校定位”内容的科学性,主要包括下面三个方面:

1.学校定位确立依据:要回答建设什么样的大学和怎样建设的问题。(1)国家关于高等教育发展的方针政策;(2)国内同类型高等学校的发展现状;(3)学校自身的历史、现状、办学潜力,学校特色、优势,体现历史的继承与发展;(4)学校所处地区的相关需求情况。

2.学校定位的确立方式:不能是主观臆断和领导拍脑门决策出来的。(1)由学校相关部门和研究机构在研究的基础上,通过演绎的方式提出并执行;(2)广泛征集学校行政、师生意见基础上,归纳而出。学校行政、师生参与制定,集思广益,积极支持、有效参与,保证了实现。

3.好的学校定位的特点:清晰、实用、个性、激励性,体现稳定与变革、兼顾时代性与地域性。这三个方面的分析,可以依据自评报告、学校规划等材料,还可以通过对学校领导、中层干部和教师深度访谈,进行论证和印证。如上述A学校所在区域是国家新的经济开发区,大力发展工业,该校是由建筑、机电类专科合并而成的新升本科院校,区域内工科院校较少,学校经过几次全校性的大讨论,确定了上述学校定位。虽然评估专家进校考察中发现A学校教学过程也存在一些问题,但认为学校定位比较准确。如一所位于地级市的新建本科学校,由多所专科、中专合并而成,主要依托合并前的师资和专业基础举办本科专业,大多属于文理类,与地方产业需求严重脱节,这说明学校升本后,教育思想理念没有完全随之转变,改革力度不够,学校定位依据和确立方式还存在不科学的方面。像上述B学校定位的描述较含糊,也是定位不科学的表现。

对于“学校定位”的执行的评估,主要应关注以下几个方面:

1.学校是否开展宣传活动,对于“学校定位”进行宣传。使得“学校定位”深入人心,全校都能以此作为工作思路。

2.是否具有良好的践行“学校定位”的外部环境。得到地方、社会、政府、企业的支持。

3.是否在日常工作、管理活动中抓落实工作。在其内部的规章、政策是否具有一致性,有无与“学校定位”相冲突的。这样才能体现评估活动在“宏观、中观、微观”上相一致,相统一。

A学校,专家进校考察期间,通过访谈学校、院、专业相关人员,探讨学校定位的理解和确定过程,从不同层级人员得到的信息基本一致,通过查阅资料,不同管理层的文件制度中能够体现了学校定位的精神,说明A学校的学校定位落实较好。而某所参评学校,专家在学校考察中,通过深度访谈,感觉到学校定位在学校领导之间、中层和教师中没有形成共识,通过查阅校、院、专业的资料,感觉自上而下没有一以贯之,缺乏对定位的支撑,说明参评学校定位没有得到很好的执行。

“学校定位”的准确性还要考察执行效果。可以依据其它指标考察结果进行判断,特别是“教学效果”指标。如A学校,经过专家进校考察核实,本科生一次性签约率和初次就业率均超过80%和96%,居全省高校前列,大部分就业在所在区域的基层,毕业生就业岗位与所学专业相关性较高,就业岗位适应性较强,专家随机抽查走访用人单位,用人单位对该校学生的评价与人才培养目标基本一致,A学校的办学效果进一步证明学校定位的准确性。如某所参评学校强调服务地方,但本地生源占的比例仅19%左右,毕业生在本地就业比例在17%左右,至少在服务面向上难以支撑学校定位。实际上,学校定位是顶层设计,对其它指标考察得出结论后,同“学校定位”进行比较,看是否支撑和印证了学校定位,对学校定位的准确性评价也就基本清楚了。有的学校办学定位明确,但在落实学校办学定位方面不一致,如果学校确定了应用型人才培养目标,那么学校的一切工作都要以此为主线,将应用型办学定位在指导思想、师资队伍建设、教学基本建设、专业建设、人才培养方案、课程体系、实践教学体系和质量保障体系建设等方面加以贯彻执行。

二、关于“产学研合作教育”的评价

“产学研合作教育”是一级指标“办学思路与领导作用”下面二级指标“人才培养模式”中的一个观测点,其合格标准是“积极开展产学研合作教育,与企(事)业或行业合作举办专业、共建教学资源、合作培养人才、合作就业等方面取得较好效果”。产学研合作教育是培养应用型人才的重要途径,也是当前培养应用型人才面临的困难和努力的方向,专家可以从“合作办学、合作育人、合作就业、合作发展”等方面进行考察。

目前,大多数学校不同程度地有产学研合作教育,一些学校做得很好,但也有些学校主要停留在一般性地鉴协议、挂牌、参观考察、简单实习等,没有将产学研合作教育纳入人才培养模式,学校落实不够,企业参与不深。但在材料和考察中,参评学校都会对产学研合作教育进行全面阐述,企图证明学校做得较好。“产学研合作教育”观测点评价的重点和难点:是否将产学研合作教育纳入人才培养模式,参评学校是否和企(事)业单位真正地开展了合作,与以前一般性的考察实习的区别,合作方案是否切实可行,效果是否明显。

A学校,高度重视产学研合作教育,将其作为应用型人才培养的重要途径:“一是成立产学研合作专业教学指导委员会,与企业专家联合研究人才培养方案、讨论课程设置和教学大纲编制。二是与地方和企业建立产学研合作联盟,如与xx等4个地方政府部门及249家企事业单位、科研院所签订产学研合作协议,形成了长期稳定的产学研合作关系。三是聘请企业专家任教,如xx公司总工程师、xx公司总经理等省内知名企业家24人担任学校客座教授。四是与国际知名企业合作建立实验室。如xx公司投入价值2160万元先进设备与学校共建“xx自动化集成系统实验室”,集企业理念、科技研发、产品开发、师资培训及学生实训为一体。五是与企业合作办学”。学校将产学研合作教育纳入了人才培养模式,贯穿于整个人才培养过程,措施具体,可操作性强。专家进校实地考察,到相关院和专业查阅资料,访谈,抽查部分企业核查,上述基本属实,同时发现,学生在合作企(事)业单位就业多,学校同这些合作单位的科研合作多,评估专家认为学校同企(事)业单位合作紧密,学校产学研合作教育的思想和方案得到了落实,建立了良好的合作机制,实现了“共建教学资源、合作培养人才、合作就业”的目标,产生了良好的效果。之所以如此,关键是A学校定位准确,学校能够和区域内企(事)业较好地对接,奠定了良好的产学研合作教育基础,如果没有这个基础,即使学校非常重视产学研合作教育,也难以开展起来。

有些参评学校虽然材料中充分说明了重视产学研合作教育,并达到评估指标合格标准,但实际上差距很大。如某所参评学校自评:“产学研合作教育有规划,政策有保障;积极开展产学研合作教育,取得初步成效”。首先可以看出,自评内容空泛,不具体。评估专家进校,到院考察,访谈师生后发现,首先,学校专业设置与地方社会经济发展需求契合度低,难以就近找到合适的产学研合作教育需要的企(事)业单位;其次,并没有从源头(学校定位、专业设置、人才培养方案等)开展产学研合作教育,而是临近毕业时去企业实习,如一些专业学生四年级用一段时间到企业顶岗实习,企业参与度不深,如果仅限于一般性的“顶岗实习”,还需注意与高职教育的区别;三是,有些专业的实习,出现“放羊状态”。因此,材料内容和实际情况可能有较大差距,该校产学研合作教育难以达到评估标准的要求。这也同时表明,学校办学定位可能不准确,人才培养模式需要改进,培养应用型人才的目标难以落到实处。

三、关于“实践教学”的评价

“实践教学”是一级指标“专业与课程建设”中的二级指标,是培养应用型人才的重要途径。“实践教学”包括“实验教学、实习实训、社会实践、毕业论文(设计)与综合训练”四个观测点。其中“实验教学”要求:“实验开出率达到教学大纲要求的90%;有一定数量的综合性、设计性实验,有开放性实验室;实验指导人员结构合理,实验教学效果较好”。“实习实训”要求:“能与企事业单位紧密合作开展实习实训;时间和经费有保证;指导到位,考核科学,效果较好”。“毕业论文(设计)与综合训练”要求:“选题紧密结合生产和社会实际,难度、工作量适当,体现专业综合训练要求;有50%以上毕业论文(设计)在实验、实习、工程实践和社会调查等社会实践中完成;教师指导学生人数比例适当,指导规范,论文(设计)质量合格”。“实践教学”指标评价的难点是,学校是否构建了实践教学体系,学校实践教学体系是否符合学校定位,各专业的实践教学大纲是否满足专业人才培养目标要求,实践教学执行情况的核实,实践教学的效果检验,加之不同专业实践教学形式和要求的差异,在考察过程中,增加了评价的难度。

A学校,根据学校以工为主的定位,在实践教学方面的举措有:

1)构建实践教学创新体系。转变实践教学从属于理论教学、验证理论内容的传统思维,强调实验教学在应用型人才培养中的重要地位和作用,构建了“一平台、二意识、三层次、四阶段、五开放”的实践教学创新体系。一平台——社会实践、工程实践与创新实践的大平台;二意识——创新创业意识与工程意识;三层次——建立工程概念,增强工程意识,强化技能训练层次;强调专业理论应用,训练动手能力,培养创新意识层次;学习项目开发全过程,训练学科理论综合应用能力,培养创新实践能力层次;四阶段——建立工程概念阶段,训练动手能力阶段,培养工程创新能力阶段,综合实践阶段。五开放——教学开放、选题开放、组队开放、时间开放、对外开放。设立创新奖励学分,鼓励学生参与科研、生产实践和各种竞赛。

2)规范实验教学管理。对含有实验的课程,要求制定实验教学大纲和教学要求;尽量减少验证性实验项目,尽可能多地开设应用性较强的综合性实验项目,增加设计性实验,实验项目开出率为96.2%。采取开放式管理和“小组循环”的方式,提高设备利用率。

3)加强实验教师队伍建设。注重提高实验教师待遇,确保实验教师在进修培训、教师资格认定、职称评审中,享有和理论课教师同等待遇和权利;鼓励高水平教师以及新进的博士、硕士承担实践教学任务,负责实验室建设;引进和录用企业优秀技术骨干到实验室任教,负责实验开发和实验教学组织;组织实验教学改革立项,鼓励教师开展实验项目开发、仪器设备的研制和实验教学创新。聘请企事业单位高级工程技术人员、高级管理人员担任兼职教授或客座教授,参与实验室建设指导、毕业设计指导”。

可以看出,学校有自己的实践教学思想理念,构建了实践教学体系,有自己的特色,思路清晰,措施具体,便于考察。评估专家进校考察后,总体上肯定了A学校的实践教学。当然,也指出了不足:如个别基础实验室设备陈旧;在检查学生物理实验情况过程中发现,学生实验技能达到要求,但存在不规范的现象;个别专业教师实验开出率不够;在毕业论文(设计)方面有不符合专业培养目标定位的现象,老师硕士博士阶段研究什么就带什么方面的论文(设计)等。

另外一所参评学校,学校自评报告中关于实践教学总结:“实践教学指导人员数量基本满足需要,指导规范到位,效果较好。

1)实验开出率达到教学大纲要求的96%以上,52%的实验课程有综合性、设计性实验。52%以上的实验室为开放性实验室。实验指导人员结构基本合理,实验教学效果较好。

2)实习实训与产学研合作。与企事业单位紧密合作开展实习实训,合作建立了比较稳定的实习实训基地;合理安排实习实训,时间、经费有保证。校内外实习指导到位,考核严格,效果较好。

3)毕业论文(设计)与综合训练。加强选题管理,难度和工作量适当,充分体现专业综合训练的要求。指导教师指导学生人数比例适当,指导规范。严格答辩与成绩评定,整体质量符合培养目标要求”。

以上三方面学校给出了系列数据予以说明,类似填空似的回应评估标准。这种描述基本上是“实践教学”指标的“评估标准”的翻版。由此可以看出,该校同A学校在实践教学方面的差距。首先,该学校缺乏关于实践教学的思想理念,没有构建整体的学校实践教学体系。专家进校考察发现,个别专业实验室面积和设备较好,但大部分实验室的实验设备台套数严重不足,旧设备多,实验条件总体上难以满足实验教学的需要;实验教师觉得地位低;产学研缺乏实质性合作;大部分专业毕业论文(设计)理论偏多,个别专业达到70%,与区域社会经济结合不紧密,有些专业毕业论文工作量太小,相当于一门课程设计的工作量。因此,仅凭学校教学状态数据库分析报告和自评报告等材料,很难评价一所学校的实践教学是否达到要求。进校前,要结合学校情况和材料,提出质疑,带着问题进校考察。进校后,主要是从宏观上了解学校制度及其执行情况,从学校到院、专业,从校内到校外,查阅资料、深度访谈、现场考察,核实了解情况。

实践教学是包括从课内系统的、综合性的实践课程,到课外的自助开放实验、贯穿学习全过程的专业素质拓展训练和校外实习相结合的培养体系。所以,专家在实地考察时,可以针对新建本科院校的一些特点,重点考察如下一些问题:1.学校的实验室建设是否能够满足实验教学的需要。这里需要强调的不是实验室仪器的台套所越多越好,也不是大型仪器设备越多越好,而要看设备是否能够在教学中发挥作用。2.实验课教学组织安排是否合理,学生是否在使用前有着充分的准备,能够根据实验原理,写出实验方案,独立完成实验。3.实验教师配备是否合理。(教师与实验室教师比例不合理的问题是我国高校的共性问题。)4.实习基地数量是否充足,实习指导是否到位,学生是否能够能进行顶岗实习。5.是否有实践教学环节的质量标准?实践教学的质量监控是否到位。6.是否有开放实验室制度?与专业有关的第二课堂是否普遍开展等。

在了解参评学校实践教学体系总体状况下,还有必要对不同院和专业的实践教学进行检查,一是看学校关于实践教学的思想和方案是否得到落实;二是看个别专业实践教学大纲是否符合专业人才培养目标;三是看实践条件(硬件、师资、教材等)、实践过程、实践效果等;四是看不同院和专业实践教学的总体情况。关于“实验教学”的评价,这里不再重复,评估专家一般都比较有经验。关于“实习实训”的评价,评估专家也比较熟悉,关键是考察落实情况和实习实训效果。对毕业设计(论文)的分析,需要处理好点和面的关系,由于时间短,可以采取大量浏览和少量细读相结合的办法,抽取不同院的专业中一定量的毕业论文(设计)。“浏览”主要看,一是选题,是否符合本专业的培养目标,选题性质、分量、难度是否符合综合训练的要求;二是看学校对毕业设计(论文)的管理制度的执行情况;三是看教师指导过程情况。“细读”主要看毕业论文(设计)的规范性、水平、学生对基本理论和基本技能的掌握与应用能力等。在实际考察中,发现参评学校中普遍存在如下问题::如选题大而空,没有针对生产、生活实践中出现的问题开展研究;毕业论文的指导不到位,指导人数偏多,论文的开题、指导过程和批阅不规范等。

在评估过程中,值得注意的是,当前许多大学加强教育教学改革,创新人才培养模式,将理论教学、实践教学和素质教育有机融合,全面进行课程整合,不是将实践教学内容完全独立于理论教学和素质教育,在实践教学学时和实践教学教师统计等方面需要有别于传统的方法,可能要具体问题具体分析,不宜带着过于传统的或本人或本校的观念和做法去衡量,有必要认真考察和深度访谈,应主要看学校实践教学是否符合学校办学定位,是否有利于应用型人才的培养,是否符合社会需求

四、关于“教学质量”的评价

一级指标“教学质量”中包括“德育、专业知识和能力、体育美育、校内外评价、就业”五个二级指标。本科教学工作合格评估坚持“以评促建、以评促改、以评促管、评建结合、重在建设”的指导思想,以提高质量为核心,推动学校内部质量保障体系建设。“提高质量”是评估的根本追求,也是学校的根本追求。

教学质量是对学校人才培养效果的检验,也是前面所有评估指标实施效果的印证,显然,“教学质量”是非常重要的指标,但也是最难评价的指标,特别难的是评出不同学校的差距。质量监控是保证教学效果的主要手段,专家应重点考察学校教学质量监控体系的构建和质量标准的制定。学校应树立与应用型人才对应的质量观,建立相应的质量标准。评价的主要难点,一是定性标准多,比较抽象,考察相对较难;二是需要收集的信息量大,评估时间短,时间紧张;三是考察对象多为利益相关者,需要剔除非真实性信息;四是视角不同观点不同,不易统一。另外,要特别注意一些参评学校对这一部分材料写法是“理念+做法+亮点”,其中,“理念”借鉴评估“合格标准”内容,“做法”停留在材料中,并未实施或完全实施,“亮点”只代表极少数学生,没有面向全体学生,存在以偏概全、以点带面的现象。下面分别对教学质量中的五个二级指标的难点评价进行探讨。

(一)关于“德育”的评价

二级指标“德育”中有两个观测点“思想政治教育和思想品德”,其合格标准是“学校创新思想政治教育形式,丰富思想政治教育内容,思想政治教育工作的针对性和实效性较强,学生比较满意,评价较高。学生展现出良好的思想政治素质,表现出服务国家和服务人民的社会责任感和公民意识,具有团结互助、诚实守信、遵纪守法、艰苦奋斗的良好品质,学生能积极参与志愿服务等公益活动。”这两项指标很重要,但也是很难全面判断的,因为大部分参评学校写的内容几乎一样,但实际情况总会有差异。

这一指标评价的难点,一是,了解对“思想政治教育”统一要求部分的实施情况,评价其水平差异;二是,了解学校自身的大学文化建设及其在思想政治教育中发挥的作用,评价学校特色。对统一要求的部分,学校应该结合自身实际,加强教育教学改革,提高教学水平和教学效果。在指标中引入了“学生比较满意,评价较高”体现了注重实效的思想。新建本科院校,要重视大学文化建设,形成自身文化特色,评估应该适当地引导。促进学校建立面向全体学生的具有学校自身特色的思想政治教育体系,在学生综合素质教育方面发挥重要作用。

C学校自评:认真贯彻《中共中央国务院关于进一步加强和改进大学生思想政治教育的意见》(16号文件)精神,构建课内与课外相结合、主阵地与多渠道相衔接、专任教师与学工队伍相配合的大学生思想政治教育体系。坚持把思想政治理论课作为大学生思想政治教育的主课堂、主渠道,引领和帮助大学生树立正确的世界观、人生观、价值观;开展了爱国主义、文明养成、安全警示、诚实守信、心理健康、激励成才等大学生教育活动。通过有效的思想政治工作,提高了思想政治教育的针对性和实效性,涌现出一批先进典型。如获得国家、省等xx奖。积极开展社会实践活动和社区服务、环境保护等志愿者活动,学校获得xx年奖。学校每年召开学生思想政治工作年会,开展大学生思想政治工作研究,撰写研究论文233篇,出版《xx(校训)》等学生工作研究著作xx部。

D学校自评:坚持“育人为本、德育为先”,认真贯彻执行中央“十六号”文件精神,建立了完善的工作机制,形成了教书育人、管理育人、服务育人、文化育人的全方位育人格局。……,xx年来,共有xx名学生加入了中国共产党,为灾区、贫困学生捐款xx余万元,获得“无偿献血促进奖”等荣誉称号。

C学校和D学校的自评基本类似,这也很正常,因为在思想政治理论教育方面,中央有统一的要求,各个学校开展的学生社会实践活动形式也基本相同。在评估过程中,首先,要核实真实性,其次,要了解教育教学改革情况和教学效果,再次,要关注是否面向全体学生。通过这些考察,评价学校思想政治教育的水平。

实际上,C学校和D学校做法还是有较大差别的,由于篇幅限制,没有将两校“思想政治”自评部分全部引出。从两校的自评可以看出:C学校注重构建本校的思想政治教育体系,而D学校没有提到;C学校学生获得国家级、省级奖等明显多,这些指标可比性强,说明C学校学生表现出较高的思想道德水平;C学校提到了围绕校训的文化建设和研究工作,说明学校重视大学文化建设。

进校考察过程中,还要特别注意的是学生的实际表现,是否知行合一。评估专家可以不佩戴身份牌,在无参评学校人员陪同的情况下,在校园内对课堂、图书馆、食堂、宿舍、实验室、办公场所等进行观察,也可以采取不同的方式同学生交流,还可以听取用人单位的评价。通过这些活动,可以观察出学校和学生的整体精神风貌和思想道德表现。还可以深度访谈学生、教师,关于校训、校风等学校文化建设的理解,关于对时事政治或社会现象的理解,可以看出学校文化建设的状态,学生应用思想政治教育课程所学理论分析问题的能力。

作为我国的大学生,既是中国公民也是世界公民,作为中国公民,要符合中国国情,那就是拥护中国共产党的领导,坚持中国特色的社会主义制度,传承创新中国文化。在当今全球化的时代,大学生需要适应国际化的现实,将中国公民和世界公民两个身份统一起来。高校需要将思想道德教育同学校文化建设、专业文化建设结合起来,需要让学生正确理解所面临的社会问题,正确处理自身心理问题,同素质教育有机结合。总之,高校的思想政治教育非常重要,一定要适应时代要求,系统构建,落到实处,并注重培育学校自身特色。

(二)关于“专业知识和能力”的评价

二级指标“专业知识和能力”是非常重要和关键的指标,包括“专业基本理论与技能”与“专业能力”两个观测点,“专业基本理论与技能”合格标准:“达到培养目标的要求,学生掌握了专业基本理论、基本知识和基本技能”。“专业能力”合格标准:“具备了从事本专业相关工作的能力”。“专业知识和能力”指标同以前的“基本理论和基本技能”提法相比,有明显的变化,关键是增加了“专业能力”观测点,这与引导新建本科院校培养应用型人才是相呼应的。在《评估合格标准》中一级指标“专业与课程建设”已经对“专业建设、课程与教学、实践教学”进行了评价,因此,二级指标“专业知识和能力”的评价是在“专业与课程建设”指标合格的基础上,分析参评学校在专业培养方面的效果和质量。对这个指标的评价,大部分评估专家是有经验的,主要难点是,通过什么方式来考察,如何确保评价结论符合参评学校总体状况,不至于有较大的偏差。因为时间等原因,不可能对每个专业、每门课程、每个学生逐一考察,因此,需要通过部分考察,得出具有统计意义的总体判断。

“专业基本理论与技能”观测点评价常用的方式可以是,对照专业人才培养目标、教学大纲等,分析考试试卷、分析毕业论文(设计),看是否达到规定的要求;国家、省或区域的学科竞赛、统考成绩等也具有可比性,如英语考试、计算机等级考试、数学竞赛、电子竞赛等;校内外评价也可以参考;听课、考察实验教学、同学生交流、同评估专家交流等也可以获得些信息。评估专家对这些比较熟悉,因此,不再详细讨论。特别要注意的是,对于不同参评学校,评估专家可以充分利用自己的经验,但不能带着自己学校的标准来衡量。

“专业能力”是新增加的观测点,首先,参评学校在专业培养目标中,应该有明确的毕业生就业面向,充分说明其需要的知识、能力和素质要求,否则,专业培养目标和教学大纲的确定就缺乏依据。关键是如何判断毕业生是否具备了从事本专业相关工作的能力?一是了解参评学校自评的依据,参评学校一般都会说专业能力强,主要看提供了什么依据,这些依据是否充分;二是进校后对这些依据进行核实;三是到用人单位调查,听用人单位的评价。“专业能力”观测点的评价可以与“就业”和“校内外评价”指标结合起来考察,如果“就业”指标评价差,很有可能“专业能力”存在较大问题。

(三)关于“体育美育”的评价

二级指标“体育美育”是检验学校培养德智体美全面发展人才效果的重要指标,包括一个观测点“体育和美育”,其合格标准是“《国家大学生体质健康标准》合格率达85%,学生身心健康。开设了艺术教育课程,开展了丰富多彩的文化活动,注重培养学生良好的审美情趣和人文素养”。也许绝大部分参评学校“体育美育”指标都能够达到合格标准,但不同参评学校必然会有较大差距或具有不同的特色,该指标评价的难点是如何评价出不同学校的差距或特色。

如某参评学校自评:(1)体育。学院认真贯彻落实《学校体育工作条例》,大力加强师资队伍建设和体育场馆建设,进一步深化体育课程教学改革,大力开展群众性体育活动,全面提高学生身体素质和健康水平,学生体质健康测试合格率达到95%。体育竞赛成绩突出,……。(2)美育。开设公共艺术教育课程,在各专业人才培养方案中,设置了书法、摄影、音乐鉴赏、美术鉴赏、文学鉴赏、舞蹈等艺术教育课程供学生选修,聘请高水平教师授课,……,对学生进行了较好的艺术理论教育和艺术素养的熏陶。开展丰富多彩的群众性艺术活动,制订了《xx学院大学生素质拓展计划实施方案》,将学生“文化艺术与身心发展”纳入大学生素质拓展的范围,使课外文艺活动从单纯的娱乐活动变成目的明确的艺术素质培育活动。邀请xx专家来学校讲学和演出,提高大学生艺术欣赏能力。学生群众性艺术活动开展得丰富多彩。定期举办科技文化艺术节和社团文化月活动等,涌现出公关礼仪协会等艺术类精品社团,形成了元旦文艺巡演、校园歌手赛、民族歌舞晚会、女生节等许多校级艺术活动品牌。这些活动的举办既营造了浓郁的校园艺术氛围,又丰富了学生的艺术生活。艺术比赛成绩突出,……。

由该校自评可以看出,学校重视体育和美育,达到了合格标准。该校有比较明确的美育教育思想理念和比较完善美育教育体系,将美育纳入专业培养方案,通过美育全面提升学生素质,这比一般院校的美育教育水平高。但在体育教育方面,与大部分院校差不多。实际上体育教育在提升学生身体素质、心理素质、形象气质等方面具有重要作用,培养体育技能和体育精神,对学生终生有益。所以,评估专家有必要注意不同参评学校体育美育水平和特色的评价,当然也要注意学校各种教育的协调发展。

(四)关于“校内外评价”的评价

二级指标“校内外评价”是判断教学质量的重要依据,从校内和校外不同的角度审视学校人才培养效果,包括“师生评价”和“社会评价”两个观测点。观测点“师生评价”的合格标准是“学生对教学工作及教学效果比较满意,评价较好;教师对学校教学工作和学生学习状况比较满意”;观测点“社会评价”合格标准是“学校声誉较好,学生报到率较高;毕业生对学校教育教学工作认可度较高,评价较好;用人单位对毕业生满意度较高”。

在参评学校自评材料中,评估专家可以获得一些有效信息,但参评学校的倾向性明显,评价的依据和方法差异很大,所以难以反映参评学校校内外评价的真实情况,不同学校的可比性差。因此,“校内外评价”指标评价的难点在于采取合理的评价方法,提高其真实性和可比性。

如某所参评学校自评:(1)校内评价。教师对学校教学工作比较满意,广大教师对学院教学工作比较满意,通过从教学管理、教学秩序、教学改革、教学质量等方面,以系为单位对全校在职教师进行问卷调查,对这几项的平均满意率达93%--96%。学生对学校教学工作评价较好,近3年,学院在学生中开展教学工作满意度调查,平均满意率达97%。(2)社会评价。生源质量逐年提高,xx--xx年我院第一志愿录取率分别为74%、88%,新生报到率分别为91%、93%。用人单位对毕业生满意度高,用人单位对我院毕业生的总体满意度为100%,各项指标的满意度均在89.5%以上。用人单位普遍认为我院毕业生思想素质好,基础理论扎实,工作能力强,协作精神好。很多毕业生成为所在单位的技术和管理骨干,并涌现出了一大批优秀典型。社会各界对学院办学评价好。近年来,随着我院综合实力不断增强,社会声誉不断提升,学院受到新闻媒体、社会各界的广泛关注和好评。在搜狐教育网和麦可思公司发布的《中国大学毕业生xx就业报告》中,我院毕业生的就业能力排在xx院校毕业生就业能力排行榜”的前列。

如果只评估一所学校,可能觉得该校的校内外评价较高。如果多评估几所学校,可能发现一个现象,大部分学校的自评差不多,仅凭参评学校自评材料,不同学校的校内外评价难分高下,这给评估专家对参评学校“校内外评价”指标的判断带来一定困难。主要是因为,学校自评倾向性明显,参与调查者多为利益相关者。但可以发现,不同学校可能提供的评价材料有一定差别,如上述参评学校没有提供招生的分数,而另外一所学校提供了招生分数情况:2007-2009年招生高出本省控制线分数,文科分别为34、36、46分,理科分别为40、42、47分。这可能说明,前一所学校招生分数线偏低。招生分数线是比较客观的。要注意一些学校缺乏思想理念,实践不够,自评空话套话多。

在评估过程中,选择好评价的角度,科学地设计问题,寻找关键点进行核实,才能够比较准确地评价。关键在于“真实”与“全面”,有些学校在自评材料中大量篇幅来罗列学校成果突出、成绩优秀的部分,被过分展示的成果容易造成专家先入为主的错觉,做出片面的判断。因此,评估专家不仅要考察学校精心准备的项目,还要查看常态化的重要项目。校外评价要注意主体多元、多渠道印证学校自评信息。

(五)关于“就业”的评价

二级指标“就业”是最能够说明学校教学质量的指标,也是最能够验证学校定位准确性的指标,包括“就业率”和“就业质量”两个观测点。“就业率”合格标准是“应届毕业生的初次就业率达到本地区高校平均水平,毕业生对就业工作的满意度较高”。“就业质量”合格标准是“就业面向符合学校培养目标要求,毕业生就业岗位与所学专业相关性较高,就业岗位适应性较强,有良好的发展机会”。其实“就业率”评价并不难,难的是真实性考察,“就业质量”评价与评估者的观念有关,与收集信息的方法和收集到的相关信息有关。

E学校自评:(1)毕业生就业率高。xx年来,我校毕业生就业工作取得了显著成绩,本科生一次性签约率和初次就业率均超过80%和96%,居全省高校前列。就业指导工作满意度高,建立健全大学生就业指导机构和就业网络信息服务系统,建立了一批就业实习见习基地,构建了全员化、全过程、全方位的就业指导工作格局,为毕业生提供了优质高效的就业指导与服务,毕业生对就业指导工作满意度高。(2)基层就业比例高,学校制定了《引导和鼓励毕业生面向xx和基层就业暂行办法》,积极引导毕业生面向基层和一线就业(xx-xx年毕业生基层就业情况表(略),80%左右)。

F学校自评:学校重视就业工作,20xx届,初次就业率为93%,年底就业率95%。20xx届,初次就业率为86%,年底就业率90%。抽样调查显示,近两届毕业生对学校就业工作表示满意或基本满意的比例平均为96%。

从自评的数据看,F学校比E学校就业率高,实际上,E学校就业率比F学校高,F学校毕业生就业较难,而E学校毕业生就业很好。关于就业率以及学生对就业工作满意度的考察,关键在于统计口径和统计数据的真实性。评估中应当注意,太高的灵活就业人数说明就业情况不好。

“就业质量”评价上,要树立多元化的就业质量观。毕业生就业符合学校定位,应该表明就业质量高,如E学校定位是培养面向基层和一线的应用型人才,而在基层就业率达到80%左右,说明E学校就业情况符合学校定位。实际上,评估专家在E学校考察发现,毕业生就业岗位大部分与所学专业对口,能够很快适应岗位,主要是因为服务面向定位准确,产学研合作教育做得好。对于本科办学时间长的学校,容易评价其毕业生发展机会是否良好,但新建本科院校,只能判断发展潜力。到西部、边疆、基层等艰苦地方是就业质量高的表现,能够到竞争激烈的单位就业,或者就业后收入高,或者就业后工作稳定,或者就业后进步快,都是就业质量高的表现,这需要结合具体参评学校的实际,具体问题具体分析,可能与同层次和同类型学校比较相对科学些。最重要的是促进了学生的成长成才,符合学校服务面向定位,满足了国家、行业、区域的社会经济发展的需求。

 

地址:江苏省宿迁市黄河南路399号

Copyright© 2020 宿迁学院 All Rights Reserved